根据粤财社〔2014〕128号[关于印发《广东省省级劳动力培训转移就业专项资金管理办法》的通知] ,符合条件者均可享受政府补贴免费参加技能晋升培训。培训考核合格者由人力资源和社会保障局颁发全国通用职业资格证书。 赶 驴 网
一、培训项目电焊工、电工、起重工
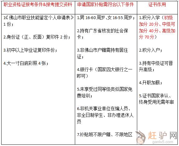
二、就业保障终身推荐就业,全方位高薪就业扶持 三、职业资格证报考条件&报考提交资料
1、《佛山市职业技能鉴定个人申请表》1份
2、身份证(正、反面)复印件2份
3、初中以上毕业证复印件2份g+a+n+l+v+5+c+o+m
4、大一寸白底彩照4张
四、收费标准(符合补贴条件者、享政府补贴实现免费培训) 1200元/人(考试及格,达到国家补贴条件,可申请国家补贴2200元/人)(注:相关补贴标准可百度查“广东省职业技能晋升”查询、上政府人社局官网查询或致电12345政府热线咨询)
五、申请国家补贴需符合以下条件
1、男16~60周岁、女16~55周岁
2、持有广东省核发的社会保障卡g a n l v 5 c o m
3、非佛山户籍需持有居住证
4、银行卡(国家四大银行之一即可)
5、未享受过同等级类似国家免费培训
6、非机关事业单位在编人员、非全日制学生、非办理退休人员
7、补贴班不限户籍、不限地区 来自www.ganlv5.com
六、证书作用
1、积分入学(初级加分20分、中级可加分40分、高级加分70分)
2、积分入户
3、持有中级证可晋级高级
4、升职加薪 赶~驴~网
5、证书国家承认、终身受用无需年审
七、培训时间及地点 时间:(具体时间以课程表为准)
地点:佛山市高明区荷城街道三和路26号(信盛广场)8楼宏业建设职业培训学校
佛山市禅城区季华西路金盈绿岛国际中心A2座702-703宏业建设职业培训学校g a n l v 5 c o m

佛山市殡仪馆遗体运输车,佛山殡仪馆骨灰运送电话,佛山长途接送骨灰的公司,佛山接运遗体的殡仪车电话,佛山外省运尸冰棺车,佛山骨灰运输公司,佛山遗体接运服务中心,佛山拉遗体的车,租佛山拉骨灰的车,佛山医院

光铭管线技术有限公司是一家有着十多年管道漏水检测经验的专业服务公司,公司倡导“专业、务实、高效、创新”的企业精神,具有良好的内部机制,吸引了一批高素质、高水平、高效率的人才。拥有完善的技术研发力量和成熟技术工程团队。

佛山报名物业经理项目经理物业师管理员房地产经纪人中控管理员房地产经纪人保安员信号工架子工佛山报名物业经理项目经理物业师管理员房地产经纪人中控管理员房地产经纪人保安员信号工架子工考证书详情可以联系中成培

佛山市回收冬虫夏草《禅城 南海 顺德 三水区》价格

佛山宏亮清洁服务有限公司,位于陶艺之乡、武术之乡佛山宏亮清洁服务已经为客户提供了多年优质的服务,公司主要提供:专业保洁、清洗、消毒服务, 欢迎各界朋友莅临参观、指导和业务洽谈

佛山宏亮清洁服务有限公司,位于陶艺之乡、武术之乡佛山宏亮清洁服务已经为客户提供了多年优质的服务,公司主要提供:专业保洁、清洗、消毒服务, 欢迎各界朋友莅临参观、指导和业务洽谈

李姐回收冬虫夏草东阿阿胶微信号《13811337577》冬虫夏草 九朝贡胶 5X极草含片,近期东阿阿胶,老阿胶 回收冬虫夏草 qq 593889206 高价收购同仁堂总统牌70克90克礼盒燕窝,各种5A???6A级散装马来西亚燕窝。毛燕、燕条、燕碎、泰国洞燕。同仁堂虫草22.5克25克40克60克80克120克,专业回收山东东阿阿胶、北京同仁堂阿胶、福牌阿胶,价格面议。

佛山市《这里》回收冬虫夏草《同仁堂或其他品牌》价格高V136·991·22221话同号[地址:本市范围内一律登门面议。价格:按产地、品牌、质量、规格、日期、数量以质论价,一般回收克价在88元至238元

佛山抢答器出租、佛山抢答器租赁、佛山知识竞赛抢答器、翡之翠文化抢答器

佛山市《这里》回收冬虫夏草《同仁堂或其他品牌》价格高V136·991·22221话同号[地址:本市范围内一律登门面议。价格:按产地、品牌、质量、规格、日期、数量以质论价,一般回收克价在88元至238元
车间900平方,配电按需、有货梯!主干道边,交通便利、车位充足
正联坤疆第三方评估咨询有限公司主要提供资产评估业务:企业价值评估、固定资产评估、无形资产评估(商标、软著、专利等知识产权、广告、宣传片、其他版权等)、厂房、养殖场、果树、苗圃等评估(含拆迁)、企业并购
随着经济的高速发展,城市进程的不断加快,棚户区的大力改造,基础建设的大力推进,以及生态环境保护的高度重视,由此引起的房屋征收拆迁和或者禁养区养殖场关停或者暂停,按照有关政策,房屋被征收和养殖场关停都要
学校课程采用理论与实践相结合的教学模式,培养符合行业要求的IT人才。开设课程有:大数据分析、Java、Python、嵌入式开发、C语言、网络运维、Linux、网络安全、软件测试、互联网营销、电商运营、
佛山市会通物流有限公司地址:佛山兴泰物流园B3栋27号 业务范围: 1.本市至外省市的货物整车、零担运输业务。 2.本市内短驳(机场、港口、卖场、超市等地的货物配送)。 3.仓储业务(代办包装)。 4
自成立以来,秉承:“真诚合作,互利共赢”的服务理念、“想客户所想,急客户所急”的服务宗旨、“以质量求生存、以创新求发展”的质量方针,不断完善和提高设计、生产制作能力。公司愿以自己的专业水准和不懈的努力
佛山南粤建材工程有限公司长期对外出租各种型号铺路钢板,防滑防陷、坚硬抗弯、抑制扬尘、加快现场施工进度。 钢板主要用途:建筑基础工程铺路、搭建便道、工地临时道路铺设、路面保护、地面用作加固、管沟开挖工程
生命在于运动!生活在于历练!爱生活,爱生命从健身房开始!时下,运动项目犹如琳琅满目的商品,为大众提供了丰富多彩的选择:如有氧课程的大众健身操、有氧舞蹈、搏击健美操、时速单骑(SPINNING)、健身球
双裕保洁服务公司是一家充满朝气的保洁公司。公司自成立以来,就确立以主营服务于政企和家庭客户为主线,以保洁服务为重点,集企业保洁、市政环卫工程、居家保洁、家电清洗、油烟机清洗、空气净化等业务为一体的综合
泰康之家鹏园,依山傍海,交通便利,坐拥优越海景与海滩资源,是休闲度假、养老养生的宝地。鹏园在设计风格整体延续了海滨城市的建筑语言,引入周边绿色生态景观,在园区内汇成一个“绿洲乐园”,同时借鉴迪士尼乐园


佛山报名物业经理项目经理物业师管理员房地产经纪人中控管理员房地产经纪人保安员信号工架子工佛山报名物业经理项目经理物业师管理员房地产经纪人中控管理员房地产经纪人保安员信号工架子工考证书详情可以联系中成培...
开设:美甲师培训,美睫师培训,美容化妆培训,美容师培训,皮肤管理培训,纹绣培训 一、美容化妆,学习各种化妆技法、色彩运用、五官分析、服饰搭配、发艺造型及形象设计等,即教授国际新流行妆容、生活妆、新娘妆...
物业经理是从事物业管理的专业人士。 分为物业企业经理和物业项目经理两个方向。 是物业人员上岗,物业招投标等需要用到的证书。 报考介绍: 考试内容与形式: 远程线上机考(无摄像头),有效考题10道,全是...
纹绣培训,化妆师,美甲美睫培训,美甲培训,美妆,彩妆,美睫,影楼化妆,皮肤管理,摄影,影视后期培训。 一彩妆造型班 针对想成为化妆师,能够在化妆业工作发展的学员所开设的课程,以及利用闲暇时间来学习化妆...
参加培训学习和取得专业资质的必要性: 1.参加系统学习能够有效提升专业技能及服务水平。现在养生市场从业人员大多是半路出家,对很多病症只知其症不知其理,只能搪塞过关,显得极不专业。所以只有系统学习了专业...
优路教育的心理咨询师培训班一共包括理论知识和操作技能的学习,欢迎在线咨询我们。 理论知识共80课时 课程单元 一、心理学概论 1.帮助了解心理学的概念、研究对象及内容 2.了解心理学的简史及主要流派。...
中韩尚美美学商学院是一家医院与学院培训一体的专业机构,学校特设微整形培训、双眼皮、半永久培训、美牙、皮肤管理等医美培训课程。 采用精品小班制的教学,这样的学习针对性高,学生在学业上能得到微整形讲师更多...
鲁达开锁培训学校是集民用锁、汽车锁、保险柜锁、汽车芯片匹配于一体综合性的开锁培训服务机构。 本校常年招生,混动开班。有连续班、周日班、周六班。学住一体、环境优美、师资强大,专家授课,理论实操结合,并在...
登高作业证报考,登高作业培训,登高证考证,登高证复审,就找安丰培训! 作为佛山市正规定点培训考证机构之一的佛山市安丰技能培训学校,,始终服务于特种作业操作证的培训考证,自有APP练习题库,提供报名、培...
学校专注小吃餐饮技术培训,飘香卤菜、炭火烧烤、石磨肠粉、现卤现捞、奶茶、重庆小面、油炸串串、包子馒头、红油凉菜、土家酱香饼、万州烤鱼、骨汤麻辣烫、手打柠檬茶、 原味汤粉王、萝卜牛杂、炒粉炒饭、营养粥、...